X为了获得更好的用户体验,请使用火狐、谷歌、360浏览器极速模式或IE8及以上版本的浏览器
帮助中心 | 关于我们
欢迎来到青海技术市场,请 登录 | 注册
尊敬的 , 欢迎光临!  [会员中心]  [退出登录]
当前位置: 首页 >  通知公告 >  关于公布2024年青海省科技企业孵化器和众创空间绩效评价结果的通知

关于公布2024年青海省科技企业孵化器和众创空间绩效评价结果的通知

发布日期:2024-12-02       发布单位:青海技术市场       浏览量:103

关于公布2024年青海省

科技企业孵化器和众创空间

绩效评价结果的通知


各有关单位:

  根据《青海省科技企业孵化器和众创空间绩效评价细则》(青科发高新〔2023〕48号)相关要求,经自评、定量评价、专家定性评价、厅务会审议和公示等程序,省科技厅组织完成了2024年青海省科技企业孵化器和众创空间的绩效评价工作。现将评价结果公布如下:

  一、全省18家科技企业孵化器绩效评价结果

  城西区绿色产业孵化服务中心、西宁创业孵化基地、互助绿色产业园专业化科技企业孵化器3家为优秀;东川工业园区中小企业创业园等15家为合格(见附件1)。

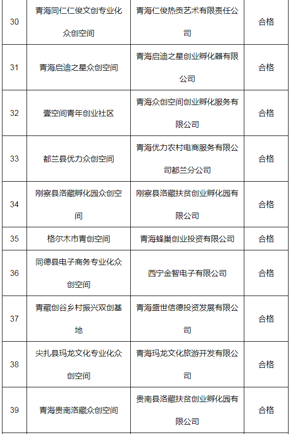
  二、全省58家众创空间绩效评价结果

  青创邦众创空间等12家为优秀;青海大通大学生创业孵化众创空间等35家为合格;博源遗产众创空间等8家为不合格;海南州众创空间等3家取消省级众创空间资格(见附件2)。

  三、孵化机构运营主体变更

  根据工作需要,在运营主体主动提出变更申请后,经核准,现将青创邦众创空间运营主体由“青海省创业发展孵化器有限公司”变更为“青海省专利服务中心有限公司”;西宁市城中区创新创业孵化基地运营主体由“青海沃尔特创业投资有限公司”变更为“西宁中欢企业孵化服务有限公司”,基地地址由“西宁市城中区西大街38号王府井B馆写字楼8楼”搬迁至“西宁市城中区南山路南滩街道16号六层”(见附件3)。

 


附件: 
1.2024年省级科技企业孵化器绩效评价结果
2.2024年省级众创空间绩效评价结果
3.孵化机构信息变更情况表

附件1

图片

图片


附件2

图片图片图片图片图片

图片


附件3

图片


微信 电话 顶部 联系电话:0971-3637783

关注我们

微信公众号

平台服务热线:

0971-3637783

工作日(8:30-18:00)

Copyright ©  2019        青海技术市场        青ICP备18001110号-4