X为了获得更好的用户体验,请使用火狐、谷歌、360浏览器极速模式或IE8及以上版本的浏览器
帮助中心 | 关于我们
欢迎来到青海技术市场,请 登录 | 注册
尊敬的 , 欢迎光临!  [会员中心]  [退出登录]
当前位置: 首页 >  通知公告 >  关于公布2024年度青海省工程技术研究中心考核评价结果的通知

关于公布2024年度青海省工程技术研究中心考核评价结果的通知

发布日期:2024-12-02       发布单位:青海技术市场       浏览量:106

关于公布2024年度青海省工程

技术研究中心考核评价结果的通知


各有关单位:

  根据《青海省工程技术研究中心管理办法》,通过自评、定量评价、专家定性评价、厅务会审议和公示等程序,省科技厅会同省发展改革委、省工信厅、省财政厅组织完成了2024年青海省工程技术研究中心考核评价工作。现将评价结果公布如下:

  一、考核评价结果

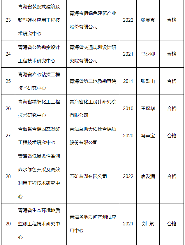
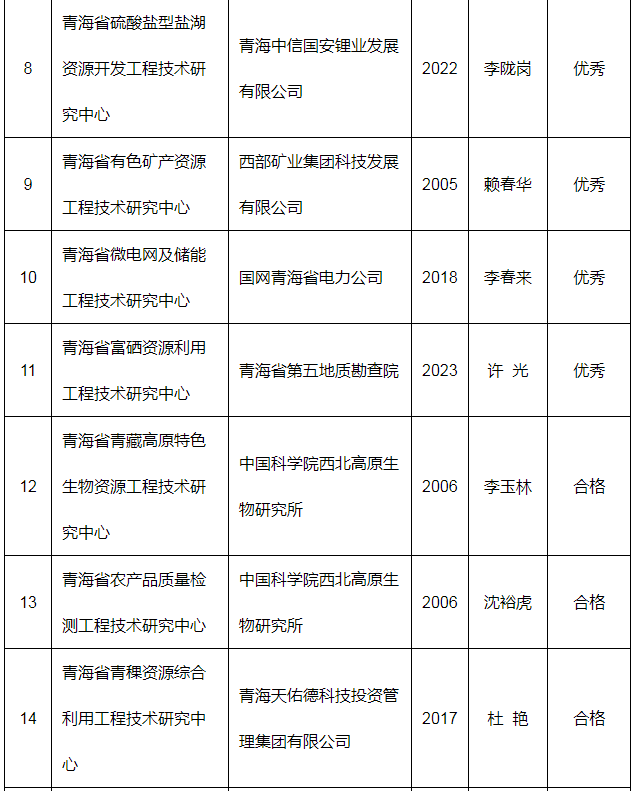
  全省71家省级工程技术研究中心,其中68家按要求参加了考核评价。青海省盐湖资源开发工程技术研究中心等11家评定为优秀;青海省青藏高原特色生物资源工程技术研究中心等57家评定为合格;青海省低品位盐湖资源高值利用工程技术研究中心、青海省锌溴液流电池工程技术研究中心放弃考核,根据《管理办法》认定为不合格,要求整改;青海省政务服务大数据工程技术研究中心因连续两年考核不合格,根据《管理办法》,取消资格。

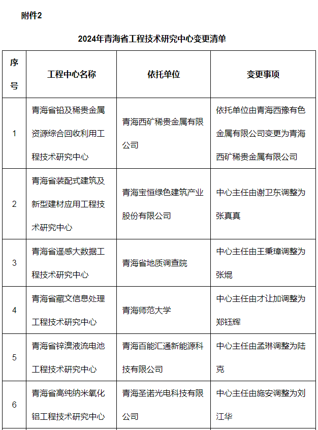
  二、依托单位和中心主任变更

  一是依托单位变更事项1项。青海省铅及稀贵金属资源综合回收利用工程技术研究中心,依托单位由青海西豫有色金属有限公司变更为青海西矿稀贵金属有限公司。

  二是中心主任变更事项15项。1.青海省装配式建筑及新型建材应用工程技术研究中心,中心主任由谢卫东调整为张真真;2.青海省遥感大数据工程技术研究中心,中心主任由王秉璋调整为张焜;3.青海省藏文信息处理工程技术研究中心,中心主任由才让加调整为郑钰辉;4.青海省锌溴液流电池工程技术研究中心,中心主任由孟琳调整为陆克;5.青海省高纯纳米氧化铝工程技术研究中心,中心主任由施安调整为刘江华;6.青海省公路勘察设计工程技术研究中心,中心主任由钟闻华调整为马少卿;7.青海省马铃薯育种工程技术研究中心,中心主任由王舰调整为周云;8.青海省地质环境保护与灾害防治工程技术研究中心,中心主任由王凤林调整为夏泽军;9.青海省麻精药工程技术研究中心,中心主任由刘春志调整为高凯;10.青海省高海拔电力工程技术研究中心,中心主任由康钧调整为王生杰;11.青海省盐湖镁资源开发工程技术研究中心,中心主任由徐徽调整为翁存建;12.青海省草业工程技术研究中心,中心主任由董全民调整为贾志锋;13.青海省沙棘资源开发工程技术研究中心,中心主任由孙万成调整为孙允武;14.青海省高原农村信息化工程技术研究中心,中心主任由胡永强调整为牛青松;15.青海省水利及生态大数据应用工程技术研究中心,中心主任由王晓英调整为潘起来。



附件:
1.2024年青海省工程技术研究中心考核评价结果
2.2024年青海省工程技术研究中心变更清单

图片图片

图片

图片

图片

图片

图片

图片

图片

图片

图片



图片

图片

图片


微信 电话 顶部 联系电话:0971-3637783

关注我们

微信公众号

平台服务热线:

0971-3637783

工作日(8:30-18:00)

Copyright ©  2019        青海技术市场        青ICP备18001110号-4