X为了获得更好的用户体验,请使用火狐、谷歌、360浏览器极速模式或IE8及以上版本的浏览器
帮助中心 | 关于我们
欢迎来到青海技术市场,请 登录 | 注册
尊敬的 , 欢迎光临!  [会员中心]  [退出登录]
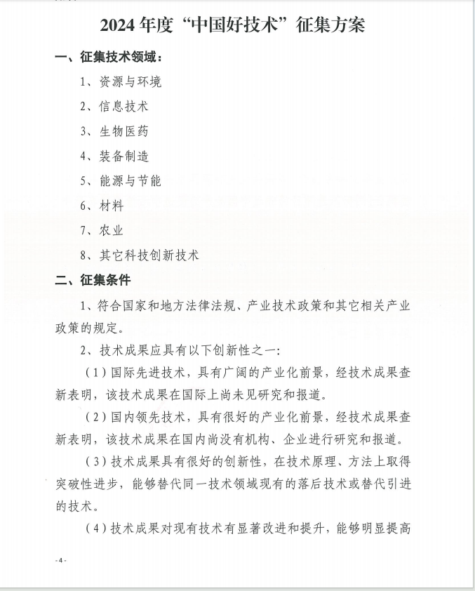
当前位置: 首页 >  通知公告 >  关于征集2024年度“中国好技术”的通知

关于征集2024年度“中国好技术”的通知

发布日期:2025-03-10       发布单位:青海技术市场       浏览量:104

图片

图片

图片

图片

图片

图片

图片

图片



微信 电话 顶部 联系电话:0971-3637783

关注我们

微信公众号

平台服务热线:

0971-3637783

工作日(8:30-18:00)

Copyright ©  2019        青海技术市场        青ICP备18001110号-4